联系我们
首页
中心概况
国内藏学
国际交流
专家学者
学术平台
走近藏学
中心简介
现任领导
历任领导
组织架构
人才队伍
重大项目
党建工作
研究机构
科研动态
专家观点
外事活动
国际藏学
珠峰奖荣誉奖获得者
国内藏学专家
北京国际藏学研讨会
全国藏学工作协调会
中国藏学研究珠峰奖
藏学珠峰论坛
藏研中心专家讲坛
重大调研项目成果交流汇报会
青年藏学会
首页
>
国内藏学
>
科研动态
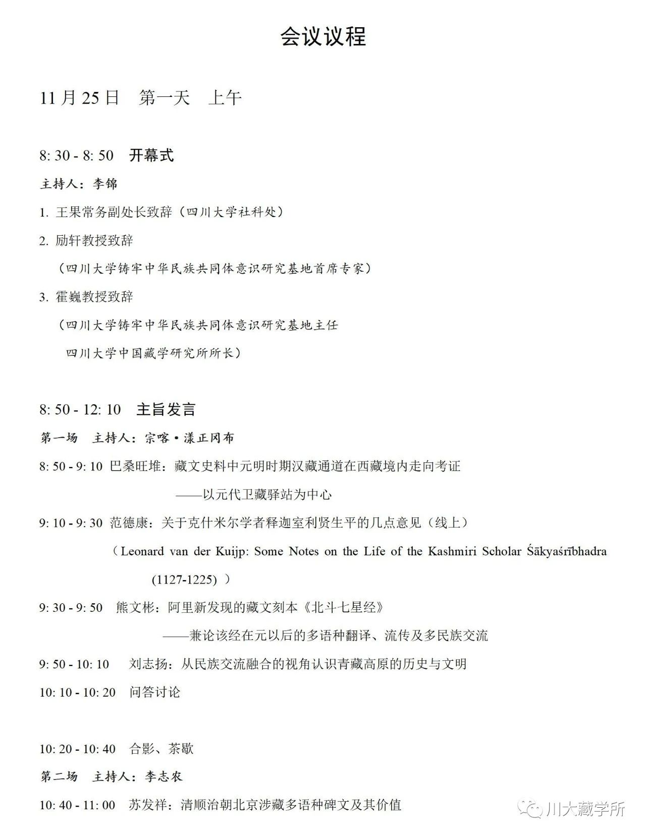
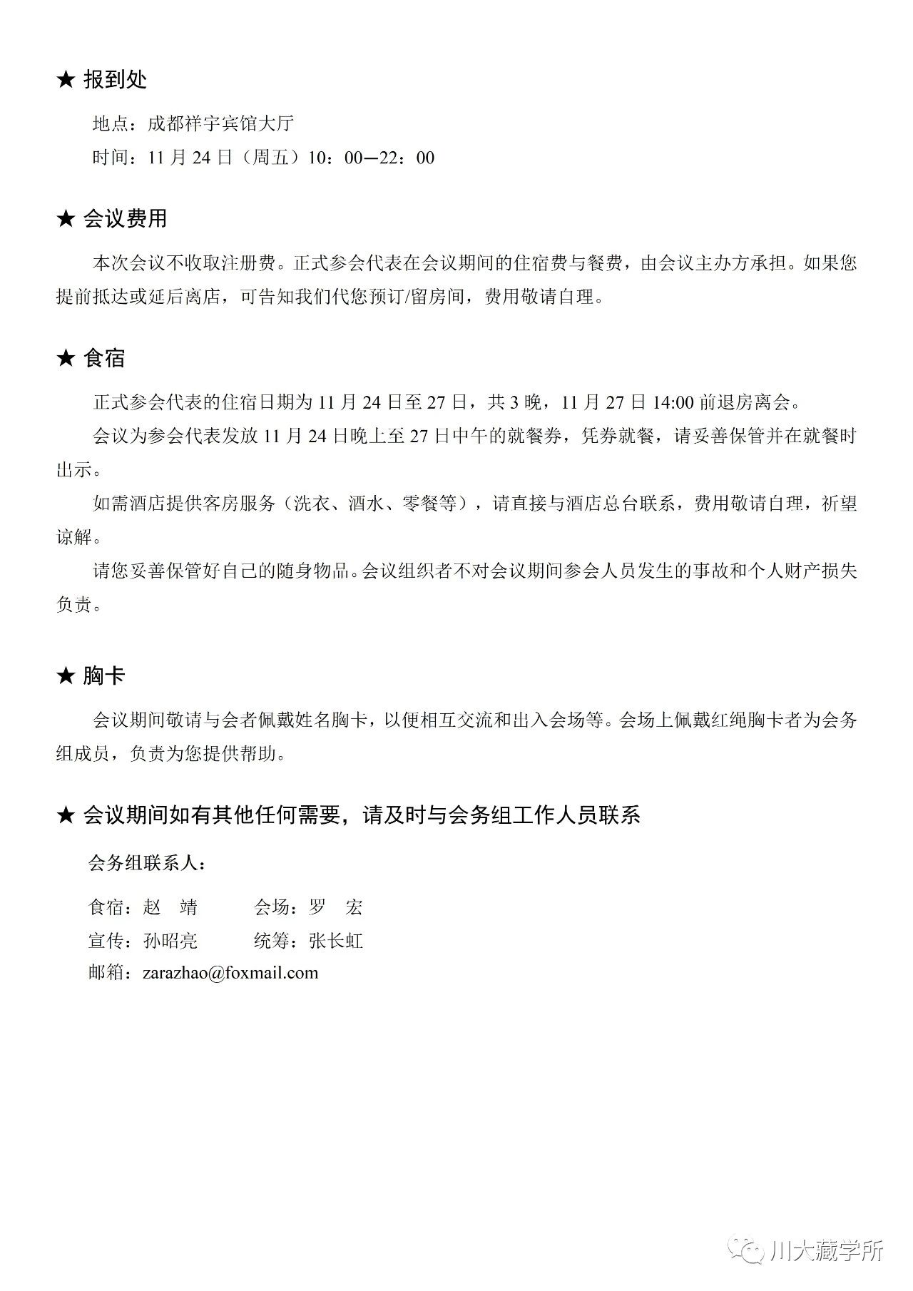
四川大学中国藏学研究所即将举办青藏高原各民族交往交流交融的历史与现实国际学术研讨会
发布时间:2023-11-24 23:14:45 | 来源:川大藏学所 | 作者: | 责任编辑:
版权所有 中国藏学研究中心。 保留所有权利。 京ICP备06045333号-1
京公网安备 11010502035580号